Saltar al contenido
Inicio
Nosotros
Sobre Nosotros
Nuestra Historia
Servicios
Importación /Exportación
Distribución Nacional/ Local
Transporte Internacional
Almacenamiento
Proyectos Especiales
Servicios Complementarios
Nuestra Flota
Blog
Contacto
Nuestras Oficinas
Únete con Unión
Únete como Cliente
Únete como Colaborador
Únete como Proveedor
PQRS
X
Tracking
TRACKING
Inicio
Nosotros
Sobre Nosotros
Nuestra Historia
Servicios
Importación /Exportación
Distribución Nacional/ Local
Transporte Internacional
Almacenamiento
Proyectos Especiales
Servicios Complementarios
Nuestra Flota
Blog
Contacto
Nuestras Oficinas
Únete con Unión
Únete como Cliente
Únete como Colaborador
Únete como Proveedor
PQRS
X
TRACKING
Inicio
Nosotros
Sobre Nosotros
Nuestra Historia
Servicios
Importación /Exportación
Distribución Nacional/ Local
Transporte Internacional
Almacenamiento
Proyectos Especiales
Servicios Complementarios
Nuestra Flota
Blog
Contacto
Nuestras Oficinas
Únete con Unión
Únete como Cliente
Únete como Colaborador
Únete como Proveedor
PQRS
X
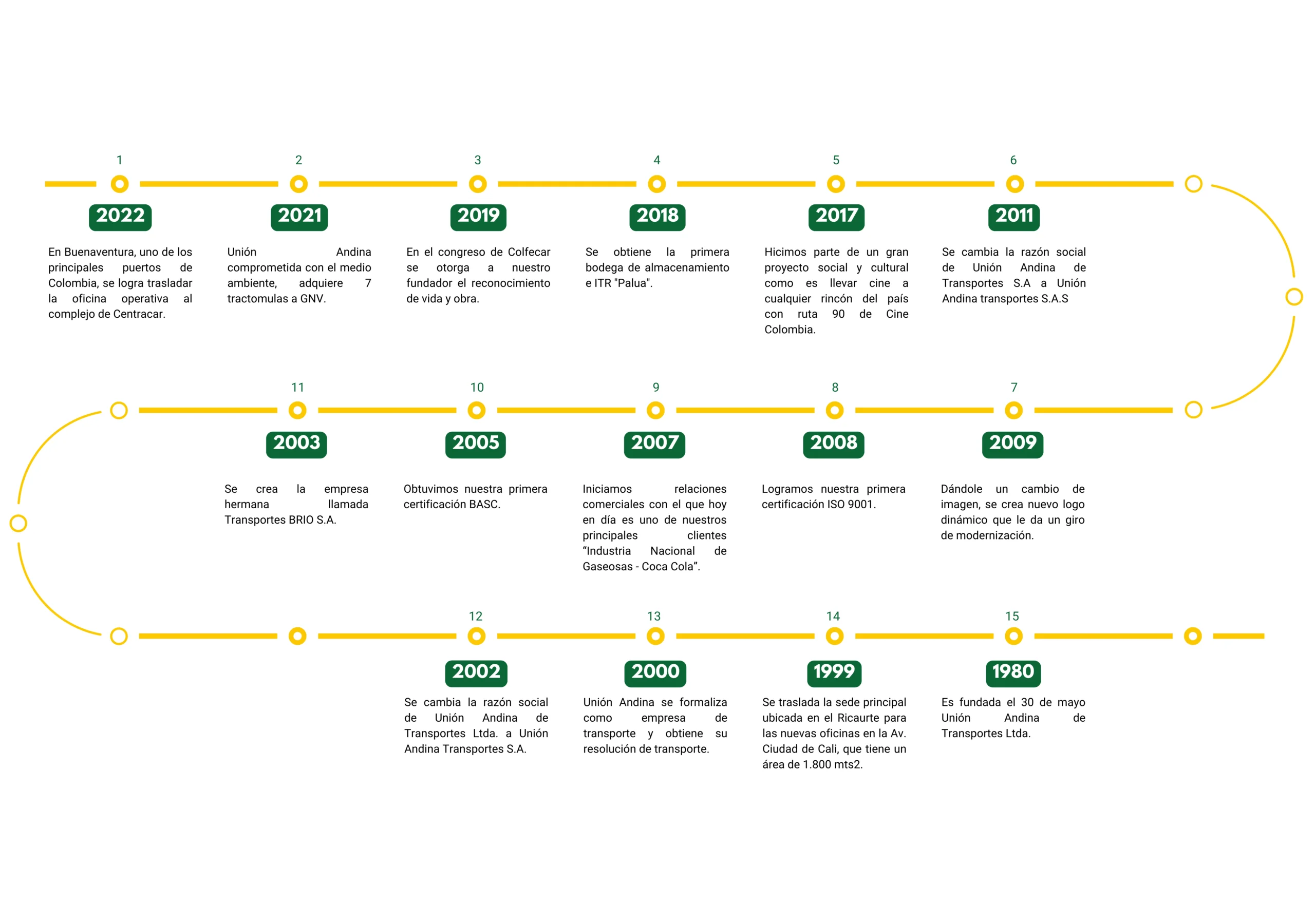
NUESTRA HISTORIA